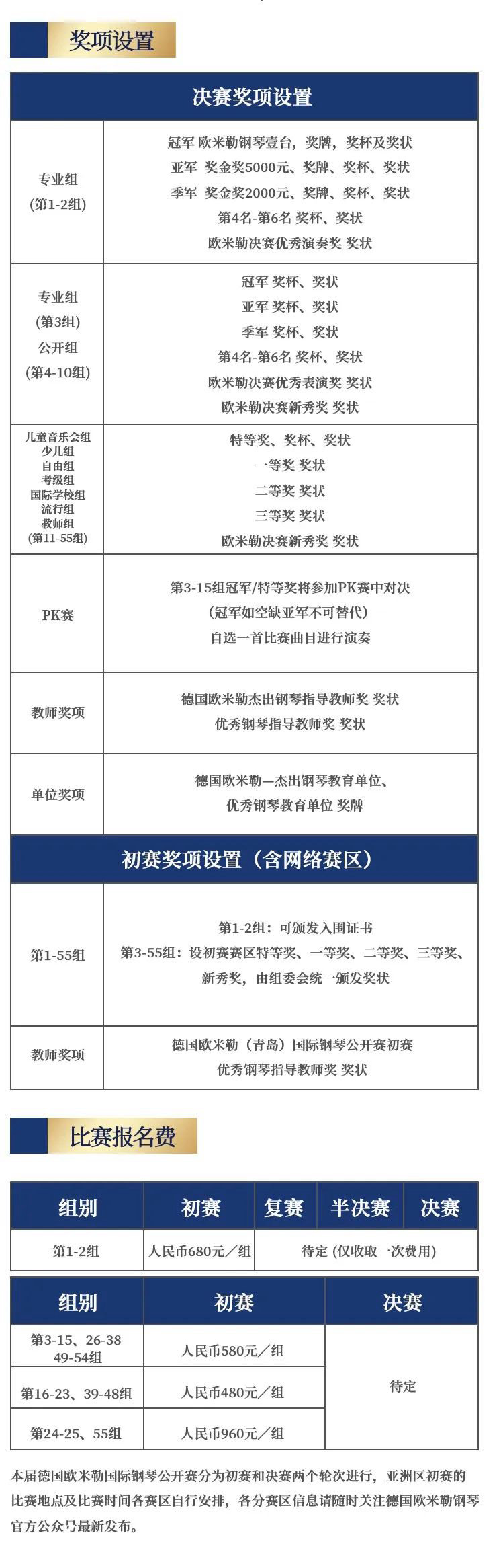
第七届德国欧米勒(青岛)国际钢琴公开赛四川赛区,也是由四川盛音乐器主要承办 ,于2021年5月圆满举行。
比赛现场选手们个个都状态可佳,参赛选手共计400余人,其中专业1组,2组地方不设赛区由总组委会邀请专家评审视频选拔,3-54组线下由成都赛区组委会邀请专家进行评审选拔。
我们希望大家在一个公开、公平、公正的舞台上,遇到志同道合的朋友,接受权威专业的评委的指导和评判,在比赛的过程中发现自己的优势和不足,获得更深的积累和提高。
比赛须知
成都赛区
1、报名时间:
即日起,5月6日23:59止
2、成都赛区比赛时间:
2023年5月14日、5月21日
3、中国区总决赛比赛时间:
2023年8月
4、比赛地点:
地址:成都市武侯区一环路南一段47号
5、组委会联系电话
028-85430175
13348957257
6、报名方式:
1)线上报名:扫描页末二维码直接报名
2)线下缴费报名点:
成都市武侯区新生路3号博兰斯勒钢琴专卖店
3)各培训学校或机构
请关注“盛音乐器”公众号持续发布比赛信息

线上报名通道|欧米勒钢琴比赛官网
http://irmler-pianos.cn